
Honeywell TH8320U Touch Screen Programmable Thermostat

APPLICATION
The TH8320U and TH8321U Touch Screen Universal Programmable Thermostats provide electronic control of 24 Vac heating and cooling systems or 750 mV heating system. See Table 1 for a general description.
Table 1. TH832 Thermostats Description
| Model | Power Method | Changeover | System Selection | Fan Selection | Comments |
| TH8320U | Batteries or common wire | Automatic or manual selectable | Heat-Off-Cool- Auto (Em. Heat for heat pumps) | On-Auto-Circ | System and Fan selection vary based on system type |
| TH8321U | System and Fan selection vary based on System type. Humidity sensor to control dehumidification. |
MERCURY NOTICE
If this control is replacing a control that contains mercury in a sealed tube, do not place your old control in the trash. Dispose of properly. Contact your local waste management authority for instructions regarding recycling and the proper disposal of the old control.
INSTALLATION
When Installing this Product…
- Read these instructions carefully. Failure to follow the instructions can damage the product or cause a hazardous condition.
- Check the ratings given in the instructions to make sure the product is suitable for your application.
- Installer must be a trained, experienced service technician.
- After completing installation, use these instructions to check out the product operati
Install the thermostat about 5 ft. (1.5m) above the floor in an area with good air circulation at average temperature. See Fig. 1.

Fig. 1. Selecting thermostat location.
Do not install the thermostat where it can be affected by
- Drafts or dead spots behind doors and in corners.
- Hot or cold air from ducts.
- Radiant heat from sun or appliances.
- Concealed pipes and chimneys.
- Unheated (uncooled) areas such as an outside wall behind the thermostat.
Installing Wallplate
The thermostat can be mounted horizontally on the wall or on a 4 in. x 2 in. (101.6 mm x 50.8 mm) wiring box.
- Position and level the wallplate (for appearance only).
- Use a pencil to mark the mounting holes.
Fig. 2. Mounting wallplate - Remove the wall plate from the wall and, if drywall, drill two 3/16-in. holes in the wall, as marked. For firmer material such as plaster, drill two 7/32-in. holes. Gently tap anchors (provided) into the drilled holes until flush with the wall.
- Position the wall plate over the holes, pulling wires through the wiring opening. See Fig. 2.
- Insert the mounting screws into the holes and tighten.
WIRING (FIG. 5-16)
All wiring must comply with local electrical codes and ordinances.
- Select set of terminal identifications (Table 2) that corresponds with system type (conventional or heat pump in Fig. 3).
- Loosen the screws for the appropriate system type selected; see Table 2. Insert wires in the terminal block under the loosened screw. See Fig. 4.
- Securely tighten each screw.
- Push excess wire back into the hole.
- Plug the hole with nonflammable insulation to prevent drafts from affecting the thermostat.
Fig. 3. Selecting terminal identifications for system type
Table 2. Selecting Terminal Identifications for System Type
|
System Type | Wallplate Terminal Identifications | Wiring Diagram Reference |
| Standard Heat/Cool | Conventional | 5, 6 |
| Heat Only | Conventional | 7 |
| Heat Only with Fan | Conventional | 8 |
| Heat Only Series 20 | Conventional | 9 |
| Cool Only | Conventional | 10 |
| Standard ultistage up to 2 Heat/2 Cool | Conventional | 11, 12 |
| Heat Pump with o Auxiliary Heat | Heat Pump | 13, 14 |
| Heat Pump with Auxiliary Heat | Heat Pump | 15, 16 |
Fig. 4. Inserting wires in terminal block.
IMPORTANT
Use 18 gauge thermostat wire.
- POWER SUPPLY. PROVIDE DISCONNECT MEANS AND OVERLOAD PROTECTION AS REQUIRED.
- FACTORY INSTALLED JUMPER.
- OPTIONAL OUTDOOR OR INDOOR REMOTE SENSOR. AVAILABLE ON SELECT MODELS. WIRES MUST HAVE A CABLE SEPARATE FROM THE THERMOSTAT CABLE M19895.
Fig. 5. Typical hookup of conventional single-stage heat and cool system with single transformer (1H/1C conventional)

- POWER SUPPLY. PROVIDE DISCONNECT MEANS AND OVERLOAD PROTECTION AS REQUIRED.
- REMOVE FACTORY INSTALLED JUMPER.
- OPTIONAL OUTDOOR OR INDOOR REMOTE SENSOR. AVAILABLE ON SELECT MODELS. WIRES MUST HAVE A CABLE SEPARATE FROM THE THERMOSTAT CABLE.
Fig. 6. Typical hookup of conventional single-stage heat and cool system with two transformers (1H/1C conventional)

- POWER SUPPLY. PROVIDE DISCONNECT MEANS AND OVERLOAD PROTECTION AS REQUIRED.
- FACTORY INSTALLED JUMPER.
- OPTIONAL OUTDOOR OR INDOOR REMOTE SENSOR. AVAILABLE ON SELECT MODELS. WIRES MUST HAVE A CABLE SEPARATE FROM THE THERMOSTAT CABLE.
Fig. 7. Typical hookup of heat-only system (1H conventional).

- POWER SUPPLY. PROVIDE DISCONNECT MEANS AND OVERLOAD PROTECTION AS REQUIRED.
- FACTORY INSTALLED JUMPER.
- OPTIONAL OUTDOOR OR INDOOR REMOTE SENSOR. AVAILABLE ON SELECT MODELS. WIRES MUST HAVE A CABLE SEPARATE FROM THE THERMOSTAT CABLE.
Fig. 8. Typical hookup of heat only system with fan (1H conventional).

- POWER SUPPLY. PROVIDE DISCONNECT MEANS AND OVERLOAD PROTECTION AS REQUIRED.
- FACTORY INSTALLED JUMPER.
- OPTIONAL OUTDOOR OR INDOOR REMOTE SENSOR. AVAILABLE ON SELECT MODELS. WIRES MUST HAVE A CABLE SEPARATE FROM THE THERMOSTAT CABLE.
Fig. 9. Typical hookup of heat only Series 20 system.

- POWER SUPPLY. PROVIDE DISCONNECT MEANS AND OVERLOAD PROTECTION AS REQUIRED.
- FACTORY INSTALLED JUMPER.
- OPTIONAL OUTDOOR OR INDOOR REMOTE SENSOR. AVAILABLE ON SELECT MODELS. WIRES MUST HAVE A CABLE SEPARATE FROM THE THERMOSTAT CABLE.
Fig. 10. Typical hookup of cool only system (1C conventional).

- POWER SUPPLY. PROVIDE DISCONNECT MEANS AND OVERLOAD PROTECTION AS REQUIRED.
- FACTORY INSTALLED JUMPER.
- OPTIONAL OUTDOOR OR INDOOR REMOTE SENSOR. AVAILABLE ON SELECT MODELS. WIRES MUST HAVE A CABLE SEPARATE FROM THE THERMOSTAT CABLE.
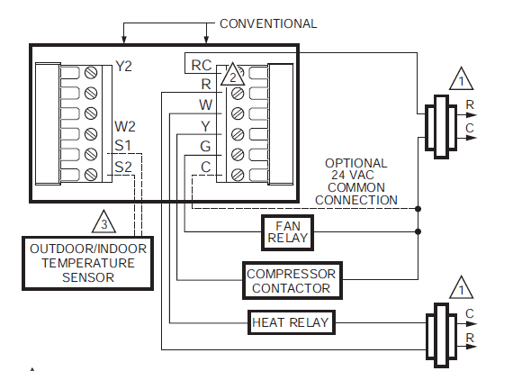
Fig. 11. Typical hookup of conventional multistage two-stage heating and two-stage cooling in a single transformer system (2H/2C or 2H/1C or 1H/2C conventional).

- POWER SUPPLY. PROVIDE DISCONNECT MEANS AND OVERLOAD PROTECTION AS REQUIRED.
- FACTORY INSTALLED JUMPER REMOVED.
- OPTIONAL OUTDOOR OR INDOOR REMOTE SENSOR.AVAILABLE ON SELECT MODELS. WIRES MUST HAVE A CABL SEPARATE FROM THE THERMOSTAT CABLE.
Fig. 12. Typical hookup of conventional multistage two-stage heating and two-stage cooling in a two-transformer system (2H/2C or 2H/1C or 1H/2C conventional).

- POWER SUPPLY. PROVIDE DISCONNECT MEANS AND OVERLOAD PROTECTION AS REQUIRED.
- FACTORY INSTALLED JUMPER.
- “O/B” TERMINAL SET TO CONTROL AS EITHER “O” OR “B” IN THE INSTALLER SETUP.
- OPTIONAL OUTDOOR OR INDOOR REMOTE SENSOR. AVAILABLE ON SELECT MODELS. WIRES MUST HAVE A CABLE SEPARATE FROM THE THERMOSTAT CABLE.
Fig. 13. Typical hookup of single-stage heat pump with no auxiliary/backup heat (1H/1C heat pump).

- POWER SUPPLY. PROVIDE DISCONNECT MEANS AND OVERLOAD PROTECTION AS REQUIRED.
- FACTORY INSTALLED JUMPER.
- MUST CONNECT THE 24 VAC COMMON WHEN USING L. THE TERMINAL IS SHOWN AS EQUIPMENT MONITOR, CAN ALSO BE USED AS A 24 VAC OUTPUT. SEE “L TERMINAL” SECTION FOR MORE INFORMATION.
- “O/B” TERMINAL SET TO CONTROL AS EITHER “O” OR “B” IN THE INSTALLER SETUP.
- OPTIONAL OUTDOOR OR INDOOR REMOTE SENSOR. AVAILABLE ON SELECT MODELS. WIRES MUST HAVE A CABLE SEPARATE FROM THE THERMOSTAT CABLE.
Fig. 14. Typical hookup of multistage heat pump with no auxiliary/backup heat (2H/2C heat pump)

- POWER SUPPLY. PROVIDE DISCONNECT MEANS AND OVERLOAD PROTECTION AS REQUIRED.
- FACTORY INSTALLED JUMPER. OUTDOOR SENSOR REQUIRED IN SYSTEM WITH FOSSIL FUEL BACKUP HEAT THAT IS NOT USING AN EXTERNAL FOSSIL FUEL KIT.
- OPTIONAL OUTDOOR OR INDOOR REMOTE SENSOR. AVAILABLE ON SELECT MODELS. WIRES MUST HAVE A CABLE SEPARATE FROM THE THERMOSTAT CABLE.
- MUST CONNECT THE 24 VAC COMMON WHEN USING L. THE TERMINAL IS SHOWN AS EQUIPMENT MONITOR, CAN ALSO BE USED AS A 24 VAC OUTPUT. SEE “L TERMINAL” SECTION FOR MORE INFORMATION.
- “O/B” TERMINAL SET TO CONTROL AS EITHER “O” OR “B” IN THE INSTALLER SETUP.
Fig. 15. Typical hookup of single-stage heat pump with auxiliary/backup heat (2H/1C heat pump).

- POWER SUPPLY. PROVIDE DISCONNECT MEANS AND OVERLOAD PROTECTION AS REQUIRED.
- FACTORY INSTALLED JUMPER.
- OUTDOOR SENSOR REQUIRED IN SYSTEM WITH FOSSIL FUEL BACKUP HEAT THAT IS NOT USING AN EXTERNAL FOSSIL FUEL KIT.
- OPTIONAL OUTDOOR OR INDOOR REMOTE SENSOR. AVAILABLE ON SELECT MODELS. WIRES MUST HAVE A CABLE SEPARATE FROM THE THERMOSTAT CABLE.
- MUST CONNECT THE 24 VAC COMMON WHEN USING L. THE TERMINAL IS SHOWN AS EQUIPMENT MONITOR, CAN ALSO BE USED AS A 24 VAC OUTPUT. SEE “L TERMINAL” SECTION FOR MORE INFORMATION.
- “O/B” TERMINAL SET TO CONTROL AS EITHER “O” OR “B” IN THE INSTALLER SETUP.
Powering the Thermostat
There are two different ways to power the thermostat:
- Batteries (three AAA alkaline).
- 24 Vac Common wire.
Wiring 24 Vac Common
Wire the common side of the transformer to the C screw of the thermostat wall plate. When installing in a single
transformer system, keep jumper wire between the R and RC screws. When installed in a two-transformer system, use the common from the cooling transformer to connect to C screw and remove the jumper wire between the R and RC screws.
Inserting Batteries (Optional)
If not using a 24 Vac Common to power the thermostat, install three AAA alkaline batteries (included) in the back of the thermostat. Make sure the positive and negative terminals are oriented correctly, as marked on the device. See Fig.17.

Fig. 17. Installing batteries on thermostat back.
Mounting the Thermostat
- Align the terminal screw blocks with the pins on the back of the thermostat.
- Push the thermostat straight onto the wall plate. See Fig. 18.

Fig. 18. Mounting thermostat on wallplate.
Adjusting Real-Time Clock
Setting Calendar and Time
Locate and remove the tab labeled Remove in the lower left corner on the thermostat back. The tab must be removed to activate the real-time clock. See Fig. 19.

Fig. 19. Removing tab to activate real-time clock.
This thermostat is designed to automatically keep the current time and day in memory for up to ten years under normal use once the calendar is set. When the thermostat is first powered, the display is ready for the calendar date to be entered. See Fig. 20.

Fig. 20. Setting calendar and time after initial powerup.
IMPORTANT
The tab on the back of the thermostat in the lower left corner must be removed for this feature to be active.
Using the Thermostat
The thermostat has a touch screen interface. Words or symbols appear, highlighting the keys, as necessary, to complete tasks. Always press the keys with your finger- tips. Sharp instruments like a pen or pencil point can damage the thermostat.
- Use the arrow keys to set the Year, Month and Day, as shown in Fig. 20.
- Press the Done key.
- Use the arrow keys to set the current time. See Fig. 20.
- Press the Done key.
LED Indication (Requires 24 Vac Common Connection)
An LED indicator is located in the upper right corner of the thermostat. It is only visible when lighted:
- It indicates when the thermostat is in the Emergency Heat mode. When in Em. Ht. mode, the L terminal is continuously energized and the LED is on.
- When the L terminal is wired to an equipment monitor, the LED signals when a check or fail signal is sent to the thermostat from the system. See Fig. 21. (This can occur only when the thermostat is not in EM. Ht. mode.)

Table 3. Default Program Settings.
| Schedule Period | Time | Setpoints | Fan Setting | |
| Heat | Cool | |||
| Wake | 6:00A | 70°F (21°C) | 78°F (25.5°C) | Auto |
| Leave | 8:00A | 62°F (16.50C) | 85°F (29.50C) | Auto |
| Return | 6:00P | 70°F (21°C) | 78°F (25.5°C) | Auto |
| Sleep | 10:00P | 62°F (16.5°C) | 82°F (28°C) | Auto |
Table 4. Main Installer Setup Menu
|
Select |
Installer Setup Number | Factory Setting | Other Choices |
Comments | ||
|
Option |
Description |
Options |
Description | |||
| ot used. | 1 thru 0099 | – | – | – | – | – |
| Date (Year Upper) | 0120 | 20 | Set first two digits of current calendar year (20 for year 2005, etc) | 21 | 21 -first two digits of current calendar year (21xx) | 2000 -2178 available |
| Date (Year Lower) | 0130 | 04 | Represents last two digits of current calendar year (2004). | 00 -99 | Select last two digits of current calendar year. | 2001-2178 available |
| Date ( onth) | 0140 | 6 | Digit(s) represents current calendar month. | 1-12 | Select number that represents current calendar month. | – |
| Date (Day) | 0150 | 15 | Digit(s) represents current calendar date. | 1-31 | Select number that represents current calendar date. | – |
| Schedule Options | 0160 | 4 | 7-day programming | 0 | 0 -nonprogrammable | – |
|
Select |
Installer Setup Number | Factory Setting | Other Choices |
Comments | ||
|
Option |
Description |
Options |
Description | |||
| System Type Selection | 0170 | 1 | 1 Heat/1Cool | 1-12 | 1-1heat/1cool 2-single-stage heat pump(no aux. heat) 3-heatonly(no fan) 4-heatonly(with fan) 5-hot water Series 20 (3-wire or normally open zone valves) 6-cool only 7-2 heat/1cool heat pump 8-2 heat/2 cool multistage conventional 9-2 heat/1cool multistage conventional 10-1 heat/2 cool multistage conventional 11-2 heat/2 cool heat pump (with no auxiliary heat) 12-3 heat/2 cool heat pump (with auxiliary heat) | Available options and defaults vary by thermo- stat. System selection automatically modifies some default settings and/ or hides other Installer Set- up options. |
| Fan Operation | 0180 | 0 | Conventional applications where equipment controls fan operation in heat mode. | 1 | Heat pump or electric heat applications where thermostat controls fan operation in heat mode. | Only shown if conventional system is selected. If heat pump is chosen, fan defaults to electric. |
| Reversing Valve (O/B) Operation | 0190 | 0 | O/B terminal is energized for reversing valve in cooling | 1 | O/B terminal is energized for reversing valve in heating | Only shown if heat pump system is chosen. |
| Backup Heat Source (Auxiliary Heat) | 0200 | 0 | Heat pump backup heat source is electric. | 1 | Heat pump backup heat source is fossil fuel. | Only shown if 2 heat/1 cool or 3 heat/2 cool heat pump is chosen. |
| External Fossil Fuel it | 0210 | 1 | External fossil fuel kit is controlling heat pump backup heat | 0 | o external fossil fuel kit is controlling heat pump backup heat. This thermo- stat controls the backup fossil fuel heat with outdoor sensor (C7089U). | Only shown if fossil fuel is chosen as backup heat source. |
| Cycles per hour (cph) for 1st Stage Compressor | 0220 | 3 | Compressor Stage 1 cycles per hour (cph) | 1-6 | 1-6 available; 3 is recommended. | – |
| Cycles per hour (cph) for 2nd Stage Compressor | 0230 | 3 | Compressor Stage 2 cycles per hour (cph) | 1-6 | 1-6 available; 3 is recommended. | Only shown if two stages of cool are selected. |
|
Select |
Installer Setup Number | Factory Setting | Other Choices |
Comments | ||
|
Option |
Description |
Options |
Description | |||
| Cycles per hour (cph) for 1st Stage Conventional Heat | 0240 | 5 | Conventional Heat Stage 1 cycles per hour (cph) | 1-12 | 1-12 available; typical settings: 1-1 cph used for steam or gravity system. 3-3 cph used for hot water systems or high efficiency (90% or better) fossil fuel forced air systems. 5-5 cph used for standard fossil fuel forced air systems. 9-9 cph used for electric forced air heat systems. | ot shown if system selection is heat pump. Selection in this stage changes default cph for 2nd stage heat. |
| Cycles per hour (cph) for 2nd Stage Heat | 0250 | 5 | Cycles per hour (cph) for 2nd Stage Conventional Heat or Auxiliary Heat for 2 H/1C Heat Pump Systems | 1-12 | 1-12 available; typical settings: 1-1 cph used for steam or gravity system. 3-3 cph for hot water systems or high efficiency (90% or better) fossil fuel forced air systems. 5-5 cph for standard fossil fuel forced air systems. 9-9 cph used for electric forced air heat systems (electric auxiliary heat for heat pump systems). | Only shown if two stages of heat are selected. |
|
Select |
Installer Setup Number | Factory Setting | Other Choices |
Comments | ||
|
Option |
Description |
Options |
Description | |||
| Cycles per hour (cph) for 3rd Stage Heat | 0260 | 9 | Cycles per hour (cph) for Auxiliary Heat in 3H/2C Heat Pump Systems | 1-12 | 1-12 available; typical settings: 1-1cph for steam or gravity system. 3-3 cph for hot water systems or high efficiency (90% or better) fossil fuel forced air systems. 5-5 cph for standard fossil fuel forced air systems. 9-9 cph for electric forced air heat systems. (electric auxiliary heat for heat pump systems). | Only shown if 3H/2C heat pump system is selected. |
| Cycles per hour (cph) for Em Heat | 0270 | 9 | Cycles per hour (cph) for Emergency Heat | 1-12 | 1-12 is available; typical settings: 3-3 cph for hot water systems or high efficiency (90% or better) fossil fuel forced air systems. 5-5 cph for standard fossil fuel forced air systems. 9-9 cph for electric heat systems. | Only shown if 2 heat/1 cool or 3 heat/2 cool heat pump is selected. |
| Continuous Backlight | 0280 | 0 | Backlight not on continuously. Thermostat backlight comes on with each key press. | 1 | Backlight is on continuously (thermostat must have a common wire attached for this function). | Option is always shown; however, continuously on backlight works only if thermostat is wired with 24 vac Common. |
| Additional enu Choices | 0290 | 0 | Only main menu options are shown. Installer Test Options shown next (Table 7). | 1,2 | 1- ainenu and Regional Settings are shown plus Installer Test (Tables 5 and 7 only).
2- All remaining enu/ Options shown plus Installer Test (Tables 5, 6 and 7). | The majority of application require only the ainenu Options. |
Table 5. Regional Settings Menu
|
Select | Installer Setup Number | Factory Setting | Other Choices |
Comments | ||
| Option | Description | Options | Description | |||
| Changeover | 0300 | 0 | anual changeover | 1 | 1-auto changeover | – |
| Deadband | 0310 | 3 | Heating and cooling setpoints can be set no closer than 3°F (1.5°C) | 2 thru 9 | Heating and cooling setpoints can be set no closer than chosen value: 2-2°F(1°C) 3-3°F(2°C) 4-4°F(2.5°C) 5-5°F(3°C) 6-6°F(3.5°C) 7-7°F(4°C) 8-8°F(4.5°C) 9-9°F (5°C) | Shown only if automatic changeover is selected. |
| Temperature Indication Scale | 0320 | 0 | Temperature is displayed in °F. | 1 | Temperature is displayed in °C. | – |
| Daylight Savings | 0330 | 1 | Daylight savings enabled (United States). | 0 | 0-daylight savings is disabled. | Set to 0 in areas that do not follow daylight savings. |
|
Select | Installer Setup Number | Factory Setting | Other Choices |
Comments | ||
| Option | Description | Options | Description | |||
| Remote Temperature Sensor (Outdoor or Indoor) | 0340 | 0 | o remote temperature sensor | 1-3 | 1- outdoor temperature sensor for display only. 2- outdoor temperature sensor for control. Used for select heat pump systems. (See Special Heat Pump Features section for more details.) 3-indoor temperature sensor | Defaults and Options depend on System Type selection. Indoor Temperature Sensor uses an averaging network and does not include on-board sensor.
When number 0210 is set to zero, this item is automatically selected to number 2 and not shown. |
| Heat Pump Compressor Lockout or (Balance Point) | 0350 | 0 | o compressor lockout. | 15, 20, 25, 30, 35, 40, 45 | o lockout. 15°F(-9.5°C) 20°F(-6.5°C) 25°F(-4°C) 30°F(-1°C) 35°F(1.5°C) 40°F(4.5°C) 45°F (7°C) | Default depends on other selections. Shown if Outdoor Temperature for control is selected. (See Advanced Features section for more information.) |
| Heat Pump Auxiliary Lockout | 0360 | 0 | o heat pump auxiliary lockout | 40, 45, 50, 55, 60 | o lockout. 40°F(4.5°C) 45°F(7°C) 50°F(10°C) 55°F(13°C) 60°F (15.5°C) | Shown if electric is chosen for backup heat source and outdoor temperature sensor for control is selected. (See Advanced Features section for more information.) |
| Indoor Dehumidifi- cation Control | 0380 | 0 | o indoor dehumidification control | 1 | 1-dehumidi- fication droop control. (See Advanced Features section for more information.) | Available on models with humidity sensor. |
Table 6. Advanced Settings Menu
|
Select | Installer Setup Number | Factory Setting | Other Choices |
Comments | ||
| Option | Description | Options | Description | |||
| Furnace Filter Change Reminder | 0500 | 0 | Furnace filter change reminder off | 1-6 | 1-10 run time days 2-30 run time days 3-60 run time days 4-90 run time days 5-120 run time days 6-365 run time days | Run time based on call for fan. |
| Humidifier Pad Replace-ment Reminder | 0510 | 0 | Humidifier pad replacement reminder off | 1-3 | 1-90 calendar days 2-180 calendar days 3-365 calendar days | – |
| UV Lamp Replace-ment Reminder | 0520 | 0 | UV Lamp replacement reminder off | 1 | 1-365 calendar days | – |
| Adaptive Intelligent Recovery™ | 0530 | 1 | Adaptive Intelligent Recovery™ control is activated (system starts early so setpoint is reached by start of program period). | 0 | 0-conventional recovery (system starts recovery at programmed time) | – |
| umber of Periods | 0540 | 4 | Four periods available (Wake, Leave, Return, Sleep) | 2 | Two periods available (Wake and Sleep) | ot shown if non- programmable is selected. 2 or 4 applies to all days of the week. |
| inimum Compressor Off Time | 0580 | 5 | Five minute minimum off time for compressor | 0, 2, 3, 4 | inimum number of minutes compressor is off between calls for compressor | – |
| Heat Temperature Range Stop | 0600 | 90 | Highest heating setpoint. | 40 to 89 | Temperature range (1°F increments) of heating setpoint. | Shown in 1/2 °C. |
| Cool Temperature Range Stop | 0610 | 50 | Lowest cooling setpoint. | 51 to 99 | Temperature range (1°F increments) of cooling setpoint. | Shown in 1/2 °C. |
| Clock Format | 0640 | 12 | 12-hour clock format | 24 | 24-hour clock format | – |
| Extended Fan on time Heat | 0650 | 0 | o extended fan operation after call for heat ends | 90 | Fan operation is extended 90 seconds after call for heat ends. | ot shown if fan operation is set to fossil fuel or in Cool Only Systems |
| Extended Fan on time Cool | 0660 | 0 | o extended fan operation after call for cool ends | 90 | Fan operation is extended 90 seconds after call for cool ends. | ot shown in Heat Only Systems. |
|
Select | Installer Setup Number | Factory Setting | Other Choices |
Comments | ||
| Option | Description | Options | Description | |||
| eypad Lockout | 0670 | 0 | Unlocked keypad | 1, 2 | 1- partially locked keypad 2- fully locked keypad | Unlocked-all functions are available. Partially locked- only temperature up and down keys and ability to enter and modify Installer Setup mode are available. Fully locked-only ability to enter and modify Installer Setup mode are available. |
| Temperature Control in Heat | 0680 | 2 | Standard temperature control in heating | 1, 3 | 1-less aggressive temperature control (could cause temperature undershoot) 3-more aggressive temperature control (could cause temperature overshoot) | Applies to recovery ramp and use of auxiliary heat during recovery.
Choose 1 if getting temperature overshoot.
Choose 3 if getting temperature undershoot. |
| Temperature Control in Cool | 0690 | 2 | Standard temperature control in cooling | 1, 3 | 1-less aggressive temperature control (could cause temperature undershoot) 3-more aggressive temperature control (could cause temperature overshoot) | Applies to recovery ramp.
Choose 1 if getting temperature overshoot.
Choose 3 if getting temperature undershoot. |
| Temperature Display Offset | 0700 | 0 | o difference in displayed temperature and actual room temperature | -3, -2, -1, 0, 1, 2, 3 | -3°F(-1.5°C) -2°F(-1°C) -1°F(-.5°C) 0F(0.°C) 1°F(.5°C) 2°F(1°C) 3°F (1.5°C) | – |
| Reset Thermostat | 0710 | 0 | o thermostat reset. | 1 | Resets all Installer Setup Options to default values and resets schedule to default setting. | Only calendar settings and time are retained. |
SYSTEM CHECKOUT
Installer System Test
The Installer System Test mode is used to test the HVAC system(s). See Table 7. While in System Test mode, minimum off -time for compressors is bypassed. The Installer Test is part of the Installer Setup options. Entering the Installer Setup screen and pressing the down arrow key to bring up the test selection(s) accesses it quickly.
ADVANCED FEATURES
Outdoor or Indoor Temperature Sensor
Allow outdoor or indoor temperature sensor to absorb the air for a minimum of five minutes before taking a reading. See the Sensor instructions for more information. Special Heat Pump Features Heat Pump with Fossil Fuel Auxiliary Heat (Dual Fuel) and Outdoor Temperature Sensor In this operation, there is no external fossil fuel kit (dual fuel kit) installed; the thermostat controls this function.
- Choose correct heat pump application in Installer Setup Number 0170.
- Choose Fossil Fuel Option as the backup heat source in Installer Setup Number 0200.
- Choose No External Fossil Fuel Kit Option is controlling back up heat in Installer Setup Number 0210.
- Outdoor Temperature Sensor for Control Option is automatically chosen in Installer Setup Number 0340 (0340 is not shown).
- Choose appropriate Balance Point Temperature in Installer Setup Number 0350.
Operation in Heat Mode
When the outdoor temperature is below the Compressor Lockout Temperature, only the Auxiliary Heat operates. When the outdoor temperature is above the Auxiliary Lockout Temperature, only the Compressor operates.

Heat Pump Operation with Lockout Temperatures Set
TROUBLESHOOTING
| Symptom | Possible Cause | Action |
| Display does not come on. | Thermostat is not being powered. | Check for 24 Vac between C and Rc. Check that AAA batteries are installed correctly and are good. |
| Temperature settings do not change. | The upper or lower temperature limits were reached. | Check temperature setpoints. Check Installer Setup umbers 0600 and 0610; modify as needed. |
| The keypad is fully locked. | Check Installer Setup umber 0670 to change keypad locked options. | |
| Heating or cooling does not come on. | Thermostat minimum off-time is activated. | Wait up to five minutes for the system to respond. |
| System selection is not set to Heat or Cool. | Set system Selection to correct position. | |
| O/B terminal is not set correctly (Heat Pumps only). | Check Installer Setup umber 0190 and set correctly. | |
| System type Selection is incorrect. | Check Installer Setup umber 0170 and make sure correct System type is chosen. | |
| Thermostat is calling for Heat (Heat on) or Cool (Cool on) but no heating or cooling is running. | Heating or cooling equipment is not operating. | Check wiring. Check Installer Setup umber 0170 and make sure correct system type is chosen. Verify operation of equipment in System Test mode. |
| Thermostat does not respond when touch areas are pressed. | The keypad is locked. | Check Installer Setup umber 0670 to change keypad locked options. |
For more manuals by Honeywell visit, ManualsLibraryy
Honeywell TH8320U Touch Screen Programmable Thermostat-FAQs
How should the Honeywell thermostat be set?
Touch the displayed temperature to adjust the desired heating or cooling temperature. Touch the temperature display again to alternate between cooling and heating settings. When finished, touch SELECT, use the > icon until DONE is displayed, and touch SELECT to save your settings.
Is the Honeywell thermostat battery-operated?
Yes, Honeywell thermostats typically use AA or AAA alkaline batteries. Refer to the user manual or check the battery compartment to confirm the type for your model.
What is the mode on a Honeywell thermostat?
The thermostat operates in three modes:
1. AUTO (Automatic): Follows a programmed temperature schedule for comfort and energy savings.
2. MAN (Manual): Allows manual temperature control without a schedule.
Why does the thermostat say “temporary”?
The “temporary” setting means the thermostat will hold the adjusted temperature until the next scheduled change. For indefinite holding, use the “permanent hold” setting, which overrides the schedule.
How to program a thermostat?
To program a thermostat:
1. Read the user manual.
2. Set the current time and date.
3. Press the “set” or “program” button.
4. Adjust the desired temperatures for specific times, such as “leave,” “return,” and “sleep.”
Why is my Honeywell thermostat blinking “Cool On”?
The blinking “Cool On” message typically indicates either a compressor protection delay or a startup delay after power loss.
How to set the Honeywell thermostat to auto?
To enable auto changeover:
1. Press and hold the menu key.
2. Select setup and navigate to option 300 (auto changeover).
3. Press edit, change the setting to “on,” save it, and return to the main screen. Auto mode will now be enabled.
What is in the thermostat?
A mechanical thermostat contains a bimetallic strip that bridges an electrical circuit connected to your HVAC system.
What is thermostat mode?
Thermostat modes configure how the AC or heating system operates to provide the desired comfort level in your home.
Where do I find my thermostat?
Install the thermostat in a central location used frequently in your home, typically at a height of 52-60 inches. Avoid placing it in hallways or too high, as this may affect accurate temperature readings.

Fig. 2. Mounting wallplate