Blog Post

KBS MBF-013 17-In-1 Bread Maker Machine-feat

KBS MBF-013 17-In-1 Bread Maker Machine User Manual

KBS logo

KBS MBF-013 17-In-1 Bread Maker Machine

KBS MBF-013 17-In-1 Bread Maker Machine-product

IMPORTANT SAFEGUARDS

Before using the electrical appliance, the following basic precautions should always be followed:

  1. This appliance can be used by children aged 8 years and above and persons with reduced physical, sensory or mental capabilities or lack of experience and knowledge if they have been given supervision or instruction concerning the use of the appliance in a safe way and understand the hazards involved. Children shall not play with the appliance. Cleaning and user maintenance shall not be made by children unless they are older than 8 and supervised.
  2. Keep the appliance and its cord out of reach of children less than 8 years old.
  3. If the supply cord is damaged, it must be replaced by the manufacturer, its service agent or similarly qualified persons in order to avoid a hazard.
    • CAUTION: Hot surfaces. Do not touch hot surfaces. Use handles or knobs, Do not let the cord hang over the edge of a table or hot surface.
  4. The appliances are not intended to be operated by means of an external timer or separate remote-control system.
  5. Clean surfaces in contact with food.
  6. Before use, check that the voltage of the wall outlet corresponds to the one shown on the rating plate.
  7. To protect against electric shock do not immerse the cord, plugs, or housing in water or other liquid.
  8. Unplug from the outlet when not in use, before putting on or taking off parts, and before cleaning.
  9. Do not place on or near a hot gas or electric burner, or in a heated oven.
  10. Extreme caution must be used when moving an appliance containing hot oil or other hot liquids.
  11. Do not touch any moving or spinning parts of the machine when baking.
  12. Never switch on the appliance without properly placing bread pan-filled ingredients.
  13. Never beat the bread pan on the top or edge to remove the pan, this may damage the bread pan.
  14. Always attach the plug to the appliance first, then plug the cord into the wall outlet. To disconnect, turn any control to OFF, then remove the plug from the wall outlet.
  15. The appliance is not intended to be operated by means of an external timer or a separate remote-control system.
  16. Do not operate the unit without a bread pan placed in the chamber to avoid damaging the appliance.

PRODUCT FEATURES

  1. LCD Indicator controlled with Microcomputer
  2. Automatically making bread, sticky rice, Cake, Kneading, Jam, Baking
  3. Multiple taste selections include Sweet bread, French bread, etc.
  4. Automatic fruit dispenser

Product PartsKBS MBF-013 17-In-1 Bread Maker Machine-parts

Explanation of Measuring Cup

Cup of liquid (Please see the graphic)KBS MBF-013 17-In-1 Bread Maker Machine-measuring cup 2

  1. When you take some liquid with a transparent cup and try to measure a desirable amount, place the measuring cup on the flat table at your eye level. If need to add egg or milk, you would have to mix them into the water before reading the scale.
  2. Measure solid powder ingredient: hold desirable solid powder with this transparent measuring cup, shaking cup lightly in order to flatten the surface of the powder, and then read the correct scale. Please don’t shake the cup for long or sharply, otherwise, the powder might descend to a scale lower than the requested amount.
    • Tips: one cup of flour weight approximately 160g
    • Measuring Spoon: small spoon and big spoon, used for measuring material
    • Hook: Used for taking the Stirring Rod out from the bread.

QUICK-IDEALS-TO-MAKE-BREADS

Made Soft Bread at 750g and Medium Color:

  1. Clean Bread Barrel, Stirring Rod, Measuring Cup, and Measuring Spoon.
  2. Align the oblate hole at the stirring rod to the corresponding position of the revolving axle in the bread barrel and fix it in the appropriate position.
  3. As recommended Recipe Book’s “Soft Bread” -750g please add material by order. Be sure to add yeast powder above the flour and not allow yeast powder to touch the water.
  4. Put the bread barrel into the container and fix it into position, covering the lid.
  5. After plugging the bread baker into the outlet screen displays the Defaulted Menu immediately: 750g/Medium Color/ Soft Bread
  6. Press “Start/Stop/Pause” with a buzzer sound, the indicator light flashes, and the bread maker begins to knead.
  7. The bread is done as soon as the countdown is over. At this time, the program auto-starts “Keep warm”.
  8. Pressing “Start/Stop/Pause” for 3 seconds followed by giving a buzzer sound, “Keep warm” is stopped.
  9. After the bread is done, please wear a glove to lift the bread barrel and take it out, turning the barrel upside down to take out the bread.

Tips

It may happen that the stirring rod remains stuck in the bread when it is turned out. In this case, use the hook accessory as follows.KBS MBF-013 17-In-1 Bread Maker Machine-tips

  1. Insert the hook in the axis of the stirring rod(A).
  2. Pull gently to release the stirring rod(B).

Attention: the above bread-making is the easiest, no need to use “Menu”, “Loaf” and “Color”. Please refer to the “User Manual” for more details.

OPERATING GUIDE

Please be careful before use.

  • Check the wire cord, socket, and fuse box in order; the Rating Load is higher than 3A.
  • Bread Maker must be grounded in safety. Earth Wire and Zero Line must be separated, preventing them from twisting in each other over a three-plug connector.

Operation Instruction on making bread:

  • Take out the bread barrel from the inside of the container and put the stirring rod into the barrel.KBS MBF-013 17-In-1 Bread Maker Machine-operating guide 1

Then place the half-round hole of the stirring rod into the right position at the revolving axle

  • Add the appropriate amount of water, egg, and flour into a barrel, and finally add yeast powder.KBS MBF-013 17-In-1 Bread Maker Machine-operating guide 2

Ensure yeast powder is added above the flour and don’t mix yeast powder with water, sugar, and salt, otherwise, the activation of yeast will be weakened or can’t workable.

  • Put the barrel holding the mixture of material into the container and close the lid.
  1. If you find an obstruction with the barrel while pressing down, you could lift the barrel again and turn the axle at the bottom of the barrel to another angle.
  2. After placing the barrel into a container, then rotate the barrel clockwise until the barrel is fixed.
  • Plug the bread maker to the outlet followed by a buzzer sound and the indicator displays the following: The default value after starting the unit is 750G/Medium Color/ soft bread.
  • Select your Bread Recipe
  • Press “Menu”: The number will be moving in a circle from 1-19 .1-9,16 are bread recipes.
  • Select your Bread Color and Loaf.KBS MBF-013 17-In-1 Bread Maker Machine-operating guide 3
  • Set “Reserve” Time

If you want to make bread right now, please skip the current step.

  • Start The Unit and Begin to Make Bread
  • Press “START/STOP/PAUSE”, and begin to Count Down.
  1. After starting Bread Maker the unit begins to stir flour. To avoid the splashing of flour, the program can auto-set interval stirring at the first 7 minutes. After 7 minutes, auto-switch to continuous stirring.
  2. After setting “Reserve”, “:” at LCD indicator begins to flash and the unit is started. When Countdown begins, flour stirring begins too.
  3. When “Whole Wheat ” is working, the unit will not stir flour at once even when setting “Reserve”. The first 30 minutes are for dip in whole wheat flour and the second 30 minutes begin stirring flour. The flashing of “:” on the LCD indicates the unit is working.

The Finishing of Bread-making

When the countdown is up to 0:00, the buzzer sound will be given to notify that the bread is done.

  1. Keep Warm
  2. Non-heat
    • Press “Start/Stop/Pause” for 1second
    • Remove the plug from the outlet
    • Take out of the bread
    • Because the bread is very hot, please wear gloves and shake the bread lightly before taking it out.

FOR THE FIRST USE

The appliance may emit a little smoke and a characteristic smell when you turn it on for the first time. This is normal and will soon stop. Make sure the appliance has sufficient ventilation.

  1. Please check whether all parts and accessories are complete and free of damage.
  2. Clean all the parts according to the section“CLEANING AND MAINTENANCE”.
  3. Set the bread maker on BAKE mode and bake empty for about 10 minutes. Then let it cool down and clean all the detached parts again.
  4. Dry all parts thoroughly and assemble them, and the appliance is ready for use.

“Cake” Operation Instruction

  • The operations on the cake are similar to how to make bread. As the ingredients for cake making are mentioned in the Recipe Book, you can select “cake” and start it.
  • Press “Menu”, and select program 10, it makes the cake, and the default time is 1 hour and 33 minutes.

“Raw dough” Operation Instruction

  • The operations of Kneading Dough are similar to how to make bread. As the ingredients for kneading are mentioned in the Recipe Book (no salt, sugar, and milk powder) you can select “raw dough” and start it.
  • Press “Menu”, and select program 11, it’s works the“raw dough”, default time is 23 minutes. Can not select Color and Loaf. As “Knead” is finished, a buzzer sound is given.

“Jam” Operation Instruction

  • You can make many delicious fruit jams with this bread maker.
  • In making jam, you have to prepare the desirable fruits like oranges, pineapple, apple and strawberries at the amount recommended by the Recipe Book. Firstly clean these fruits and peel and remove cores from them, cutting them into pieces at the size of 3 CM, and then with a fruit mixer squeeze or smash them individually, finally select some of them to mix as instructed by the Recipe Book. When preparation is done, press “Jam” to start.
  • Press “Menu”, and select program 13, it works the“Jam”, default time is 1 hour and 5 minutes. No Color or Time is selected, and when jam-making is finished, a buzzer sound will be given. Take the barrel out and allow it to cool, pouring jam out of the barrel.

“Bake” Operation Instruction

  • This is a performance with powerful practical use. Once you grasp how to make bread, you can just use “Leaven Dough” to control the time of stirring and of leavening needed and even make or invent many new kinds of bread you love with “Bake”. Press “Menu” , and select program 14, it’s works the“Bake”, default Time is 10 minutes, can be adjusted from 10 minutes to 1 hour 10 minutes.

“Yogurt” Operation Instruction

  • This is a performance with powerful practical use. You can raise the dough or make yogurt, or rum.
  • Press “Menu”, and select program 15, it’s works the “Yogurt”, default Time is 8 hours, can be adjusted from 5 hours to 13 hours.

RECIPES RECOMMENDED

Soft

Material500g750g1000g
Water160ml240ml290ml
Butter2Big Spoon2Big Spoon3Big Spoons
Table Salt1/2Small Spoon1/2Small Spoon1Small Spoons
Sugar1Big Spoon2Big Spoon3Big Spoon
Milk Powder2Big Spoons3Big Spoons5Big Spoons
Flour300g400g475g
Yeast Powder1Small Spoon1Small Spoon1Small Spoon

Sweet

Material500g750g1000g
Water160ml240ml310ml
Butter2Big Spoons2Big Spoons3Big Spoons
Table Salt1/2 Small Spoon1/2Small Spoon1/2 Small Spoons
Sugar4Big Spoons6Big Spoons6Big Spoons
Milk Powder2Big Spoons3Big Spoons4Big Spoons
Flour300g400g500g
Yeast Powder1 Small Spoon1Small Spoon1Small Spoon

French

Material500g750g1000g
Water200ml260ml320ml
Butter2Big Spoon2Big Spoons3Big Spoons
Table Salt1/2Small Spoon1/2Small Spoons1/2Small Spoons
Milk Powder2Big Spoon3Big Spoon4Big Spoon
Flour300g400g500g
Yeast Powder1Small Spoon1Small Spoons1+1/4Small Spoons

Multigrain bread

Material500g750g1000g
Water120ml170ml210ml
Butter2Big Spoon2Big Spoons3Big Spoons
Table Salt1/2Small Spoon3/4Small Spoon1Small Spoon
Whole Wheat Flour50g75g100g
Oatmeal50g75g100g
Flour200g250g300g
Eggoneoneone
Yeast Powder1Small Spoon1 Small Spoons1Small Spoons

Milky Loaf

Material500g750g1000g
Milk120ml180ml240ml
Butter2Big Spoon2Big Spoons3Big Spoons
Sugar2Big Spoon3Big Spoons4Big Spoons
Flour280g375g450g
Salt1/2small Spoon3/4small Spoon1small Spoon
Eggoneoneone
Milk Powder2 Big Spoon3 Big Spoon5 Big Spoon
Yeast Powder1Small Spoon1Small Spoon1Small Spoon

CLEANING AND MAINTENANCE

Keep Surface Clean

  1. Unplug the unit and disconnect the electricity before cleaning.
  2. Apply the small amount of neutral cleaning solution to a clean and soft cloth wipe the unit, and then dry it thoroughly with another dry cloth. Please don’t use gas oil or other abrasive cleansers and corrosive liquids to clean.

Keep Accessories Clean

  1. After each use, clean the accessories used to avoid the accumulation of dirt.
  2. If the Stirring Rob is caught by the barrel and doesn’t come off, you could pour an appropriate amount of water to steep it for a while and then take the Stirring Rod off.
  3. If not used the unit for a long time, you should clean whole accessories allow them to cool, and store them in the barrel.

Environment for Use

  1. The appropriate temperature for use is -10℃~40℃.
  2. Air relative humidity should be lower than 95% and temperature should be 25℃.
  3. The appropriate temperature for storage is -40℃~60℃.
  4. No inflammable gas, corrosive gas, or conducting dust in the air.

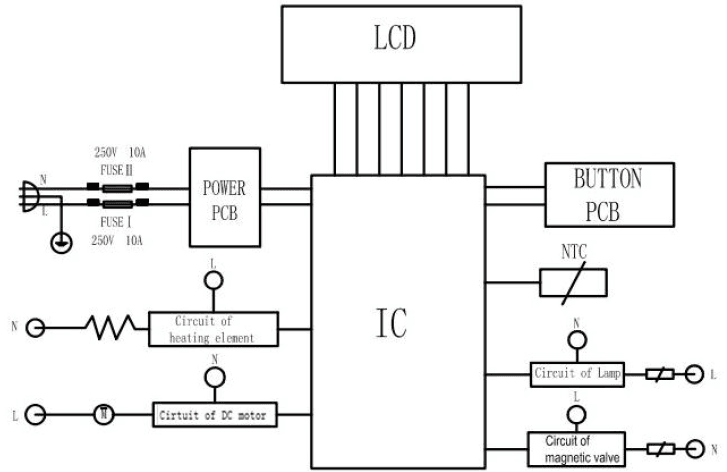
CIRCUIT DIAGRAMKBS MBF-013 17-In-1 Bread Maker Machine-diagram 2PROBLEM SOLUTION

  • The answers corresponding to the questions mentioned here are for your reference only. If there are possible serious problems or damage to the machine, please contact the maintenance service or dial the service hotline for more help.
Defectspossible IssuesSolution
 

 

 

 

Bread Maker fails to mix flour and work

Check if the plug into an outletPress “Start/Stop” and Bread Maker begins to

work

Check if the operation is delayedIndicator “:” is flashing, and the countdown begins to work
Damage of PartsSend To Maintenance Department
 

 

 

 

Abnormal Sound

There is a litter of hard stuff or crumbs in the barrelRemove anything found inside the unit before

re-start

Lock Barrel into positionReplace the bread barrel with the position
 

 

 

Abnormal Smell/Taste

Wire cord damagedKeep wire cord away from heated objects
something left on the heating tubeRemove the matter left on the heating tube
LED indicates” L”Temperature inside the unit lower than -10℃Use the unit under the

environment at -10℃~ 40℃

LED indicates “H”The temperature inside the unit higher than 50℃use an electric fan to cool it or naturally cool it to be at room temperature
LED indicates “EE0” or ” EE1”Defect with sensorSent to Maintenance Department
Bread is partly rawBread is rawless water or water

temperature is high

The rate of material is wrongRefer to Recipes Recommended

For more Manuals by KBS visit ManualsLibraryy

KBS MBF-013 17-In-1 Bread Maker Machine-FAQs

How do I stop or reset the KBS bread machine?

To stop the bread-making cycle, press and hold the Start/Stop button for at least 2 seconds. This will cancel the process and allow you to reset or choose a new program.

How many watts does the KBS bread maker use?

Bread makers typically use between 500 to 1000 watts of power. Higher wattage is useful for baking larger or denser loaves.

Is the KBS bread pan dishwasher safe?

Yes, the ceramic nonstick pan is dishwasher safe, BPA- and PFOA-free, and FDA approved, making it safe and easy to clean.

Why does the bread machine pause before kneading?

The initial rest period allows the ingredients to reach the right temperature—especially important if your flour or yeast is cold. After this, kneading will begin.

When should I remove the mixing paddle?

Remove the paddle after the final mixing cycle, but before the baking stage begins. This prevents the paddle from getting baked into the loaf.

Is the KBS bread machine a good product?

Yes, the KBS bread machine is highly rated for ease of use, versatility (17 settings), and consistent baking results—even for beginners.

Should I proof active dry yeast before using it?

Yes, it’s best to dissolve active dry yeast in warm water with sugar before adding it to the machine. This activates the yeast and ensures better rising.

What type of yeast is best for bread machines?

Instant yeast (also called rapid-rise or quick-rise yeast) is ideal for bread machines because it activates faster and mixes well with dry ingredients.

Leave a comment

Your email address will not be published. Required fields are marked *